Conócenos
Historia
Todo gran proyecto comienza con una visión clara y la herramienta adecuada. En GQ Constructores del Golfo, nacimos con la convicción de que construir no es solo levantar muros, sino crear los espacios donde el futuro se hace realidad.
Nuestra trayectoria comenzó en el sector de la construcción, donde aprendimos que la solidez depende de la precisión. Esa pasión por el trabajo bien hecho nos impulsó a expandirnos: hoy, facilitamos el éxito de otros constructores mediante nuestra renta de maquinaria de última generación, garantizando potencia y fiabilidad en cada obra.
Pero sabemos que un edificio moderno es más que hormigón. Por eso, integramos tecnología y confort en su ADN. Con nuestras soluciones en instalación de fibra óptica, conectamos personas y negocios a la velocidad del mundo actual, mientras que nuestros sistemas de aire acondicionado transforman cualquier estructura en un entorno de bienestar absoluto.
No solo alquilamos equipos o instalamos redes; edificamos soluciones integrales. Somos el aliado estratégico que aporta la fuerza, la conexión y el clima ideal para que tus proyectos no tengan límites.


Misión
Visión
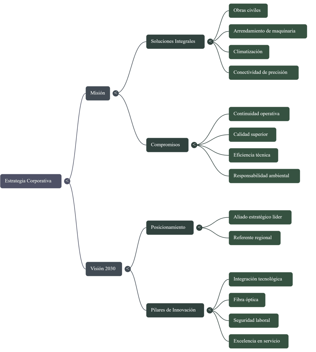
Proveer soluciones integrales en infraestructura y tecnología, mediante la ejecución de obras civiles, el arrendamiento de maquinaria especializada y la instalación de sistemas de climatización y conectividad de alta precisión. Nuestro compromiso es garantizar la continuidad operativa de nuestros clientes con estándares de calidad superior, eficiencia técnica y responsabilidad ambiental.
Puntos clave: Enfoque en soluciones integrales, eficiencia y respaldo técnico en diversas áreas.
Ser reconocidos para el año 2030 como el aliado estratégico líder en el sector industrial y comercial, destacando por nuestra capacidad de integrar servicios de construcción tradicional con tecnologías de vanguardia en fibra óptica y climatización. Aspiramos a ser referentes en innovación, seguridad laboral y excelencia en el servicio al cliente a nivel regional.
Puntos clave: Liderazgo en integración tecnológica, proyección a futuro y excelencia operativa.
Contacto
Construcción, urbanización y renta de maquinaria
Teléfono
contacto@gqconstructores.com
+52 (229) 1792628
© 2025. All rights reserved.